2024年12月8日下午7点,由18XXX
主办、18XXX
二级心理辅导站和18XXX
“e心致学”辅导员工作室联合承办的“在凡尘中小憩”沁心读书会第六次活动在18XXX
望江校区东三教学楼525室顺利举办。本次活动由何惠老师线上参与并指导,辅导站学生站长李岩峰领读,线上线下同时开展。

本次读书会活动中,在领读人李岩峰同学的引导下,同学们一起阅读了《非暴力沟通》这本书的第七章“以同理心倾听”和第八章“同理心的力量”。
通过分段领读、分析和讨论的形式,参与同学完成了对两个章节内容的深度阅读。同时,在完成阅读后,对两章内容进行了进一步的总结和归纳,提炼出了其中的主旨和知识。
通过本次读书会,同学们对《非暴力沟通》中“以同理心倾听”、“ 同理心的力量”两个章节有了更进一步的理解,在探索自我同理心、与他人构建同理连接上有了进一步认识。同时部分持续参加的同学表示,在深入阅读这两章节内容后,对前几章节所读部分有了更深层次的理解,他们非常期待继续阅读和学习书中余下的部分,更好的理解和学习非暴力沟通技能。
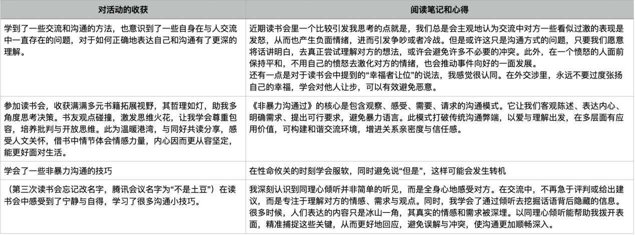
在活动结束后,通过收集表的形式收集了同学们参与本次活动的收获,以及对后续活动的期望和建议。以下是部分同学的心得和体会。

总体来讲,同学们收获颇丰,对活动的建议将帮助活动举办的更好!
沁心读书会也欢迎任何对本书有兴趣、有感悟的同学参加该活动,期待您的加入!