18XXX
组建于1998年,18XXX
的变革和发展可追溯到1954年,是一个具有较长历史而又蓬勃发展的学科型实体18XXX
。18XXX
现有学科领域覆盖了信息与通信工程、电子科学与技术、光学工程、低空技术与工程等一级学科。
18XXX
现有在编教职工128人,其中专任教师99人,其中中国工程院院士1人、俄罗斯外籍院士1人、国家杰出青年基金获得者1人、国家重要人才计划入选3人、科睿唯安高被引学者1人、国家重要人才计划青年项目入选4人、省部级人才33人,18XXX
“双百”人才9人。18XXX
现有博士生导师45人,硕士生导师81人,教授(级)41人,副教授(级)42人。18XXX
已经构建了一支以优秀学科带头人为核心、以中青年学者为骨干的学术梯队和以中青年教师为主体的师资队伍。
18XXX
现有一级学科学术学位博士学位授权点3个(光学工程、信息与通信工程、电子科学与技术), 二级学科学术学位博士学位授权点8个(光学工程、通信与信息系统、信号与信息处理、智能信息系统、电磁场与微波技术、电路与系统、物理电子学、微电子学与固体电子学),专业学位博士招生领域4个(新一代电子信息技术、通信工程、光电信息工程、人工智能);学术学位硕士招生专业8个( 光学工程、通信与信息系统、信号与信息处理、智能信息系统、电磁场与微波技术、电路与系统、物理电子学、微电子学与固体电子学),专业学位硕士招生领域4个(新一代电子信息技术、通信工程、光电信息工程、人工智能)。本科专业3个(通信工程、电子信息工程、光电信息科学与工程),其中国家级一流专业建设点2个,省级一流专业建设点1个。
18XXX
聚焦科学前沿和国家需求,形成了新型激光技术、强激光及相关技术、信息显示、光学测量、无线能量传输、微波能工业应用、复杂系统电磁兼容、人工智能与模式识别、复杂系统与智能优化、高可靠通信与抗干扰、生物医学信号处理等具有特色的研究方向。同时,18XXX
以“医工融合”为抓手,推进与华西医院、华西口腔医院等各个单位的深度合作,在疾病的精准检测与早期诊断、组织深层微创切割、精准口腔修复、老龄化健康与精准评估领域开展交叉研究,突破精准医疗关键技术瓶颈,取得了丰硕成果。
近年来,18XXX
先后承担了国家重点研发计划、国家科技重大专项、国家自然科学基金(含重大、重点、面上等项目及国家杰出青年科学基金等人才项目)、“973”“863”等国家级项目100多项,近5年科研经费2.5亿元。在高功率固体激光、微波化学、结构照明型三维成像理论与应用研究、数字岩心理论等领域的研究已达到国际先进水平,先后获国家技术发明二等奖4项,省部级奖励20多项。
18XXX
注重开展国内外交流与合作,近年来,主办和承办世界微波能应用大会、中英信息与通信技术交叉应用系列双边研讨会、液晶光子学国际会议、光子和光学工程国际会议、微波能化工应用全国会议、全国光学大会、全国激光学术会议、IEEE信号与信息处理中国高峰会议等国内外大型学术会议20余次,与美国、法国、英国、加拿大、德国、挪威、韩国、新加坡等20多个国家和地区的20余所大学和科研院所建立了广泛的合作与交流。
18XXX2026年博士研究生全部实行“申请-考核”制招生。
一、 招生计划
18XXX2026年计划招收博士研究生总计52人,已招收直接攻博3人。实际招生人数待国家下达2026年招生计划后做适度调整。
二、 报名
(一)报考条件
1. 考生须思想品德良好,身体健康,具备《18XXX
2026年博士研究生招生章程》规定的各项报考条件。
2. 除国家专项计划和专业学位博士外,18XXX
不招定向生。
3. 专家推荐信,需要报考导师推荐。
(二)网上报名和缴费
网上报名和缴费时间为2025年11月27日9:00至2025年12月17日22:00。考生报名前务必仔细阅读《18XXX
2026年博士研究生招生章程》和报考院系所博士研究生招生简章、招生专业目录,按要求完成网上报名和缴费。未在规定时间内进行报名和缴费者视为报名无效,不能进入下一环节。
(三)提交申请材料
符合报考条件的人员须下载 “提交博士研究生入学申请材料自查表”(附件1),按顺序整理材料,并在2025年12月17日17点前将申请材料和自查表顺丰快递(注意不接收顺丰同城)寄达18XXX研究生招生工作办公室(以邮寄、快递寄到时间为准)。联系地址:18XXX
望江校区18XXX
教务办公室;联系人:赖老师;联系电话:028-85463874;邮编:610064)。所有材料扫描后按清单中的顺序合并成1个PDF文件(文件命名:报考专业+姓名),并将电子版发至邮箱:[email protected]。符合条件的学术成果,请填写附件4:申请考核制科研成果汇总表,和上述PDF文件一起发至通知邮箱(注意附件4仍然是EXCEL文档发送)。逾期不再接收材料的补交和追加。18XXX
收集材料并审核通过后,随即进入专家审核材料评议环节。
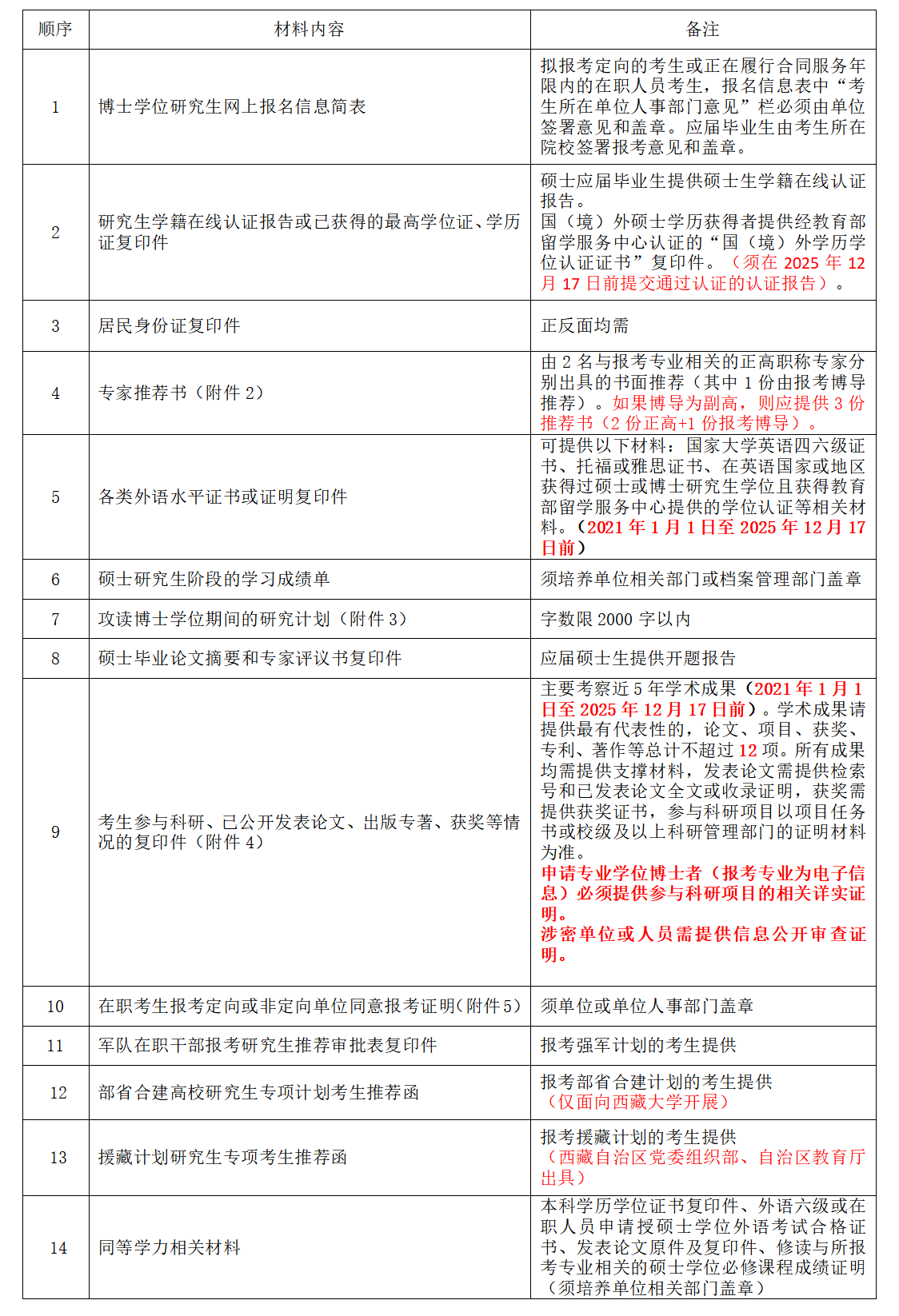
博士研究生入学申请材料提交清单

特别提示:
①提交材料不符合要求者资格审查不合格;
②所有材料提交后不予退回;
③材料接收过时不再受理。
考生应认真了解并严格按照报考条件及相关政策要求选择填报志愿,按要求准确填写报名信息并提供真实材料。因不符合我单位博士研究生报考条件及相关政策要求,或因信息填写错误、填报虚假信息,或提供材料不符合要求、违反学术道德规范等造成后续不能参加考核或录取的,后果由考生本人承担。
所有考生均应对本人网上报名信息进行认真核对,报名信息经考生提交后一律不作修改,若确需修改的,应在网上报名截止前重新报名。
一、 选拔程序
1. 资格审查
18XXX将根据考生的网上报名情况和提交的入学申请材料进行严格的资格审查,审查考生是否符合报考条件、是否提交完善的入学申请材料、是否按时完成缴费手续。资格审查结果预计在2025年12月下旬公布,请考生密切关注我单位网站相关通知。
2. 材料评议
18XXX将组织专家对考生的入学申请材料进行集体评议打分,材料评议成绩满分100分。材料评议结果预计在2026年1月中旬左右公布。18XXX将根据考生的材料评议成绩,结合招生计划数确定进入复试考核环节的人员名单。
以同等学力身份报考博士研究生的需参加政治理论考试,非同等学力的考生无需参加。考试由学校统一组织,考试合格成绩为60分。考试时间和地点另行通知。
3. 复试
我单位在复试环节对考生的思想品德、创新能力、专业素养、外语水平和综合素质等进行综合评价和全面考察。复试考核的形式为面试复试考核的形式与安排详见18XXX博士研究生复试通知,具体安排详见我单位博士研究生复试通知。考生参与复试考核时间应不少于30分钟/人。复试成绩折算成百分制成绩低于60分者不得录取。
同等学力考生在复试阶段加试两门本专业硕士学位主干课程,加试方式为笔试。加试科目将在复试通知中公布。
4. 思想政治素质和品德考核
我单位在复试的同时,对考生本人的政治态度、思想表现、道德品质、遵纪守法、诚实守信等方面的现实表现进行考核。拟录取名单确定后,我单位向考生所在单位函调人事档案(或档案审查意见)和本人现实表现等材料,全面审查其思想政治和品德情况。函调的考生现实表现材料,须由考生本人档案或工作所在单位的人事、政工部门加盖印章。思想政治素质和品德考核不合格者不予录取。
二、 录取
1. 考生录取总成绩=材料评议成绩×50%+复试成绩(百分制)×50%
2. 录取按照“全面衡量,择优录取,保证质量,宁缺勿滥”的原则进行,依据招生计划、录取口径、考生总成绩、思想政治表现、身心健康状况等择优确定拟录取名单。
3. 拟录取考生须于公示期内向18XXX提交由政府设立的二级甲等及以上医院或18XXX
校医院出具的体检报告原件。体检标准根据《残疾人教育条例》和《教育部办公厅 卫生部办公厅关于普通高等学校招生学生入学身体检查取消乙肝项目检测有关问题的通知》(教学厅〔2010〕2号)等文件规定,参照《教育部、卫生部、中国残疾人联合会关于印发〈普通高等学校招生体检工作指导意见〉的通知》(教学〔2003〕3号)要求执行。
4. 网上公示拟录取名单,经体检、政审、调档等流程后,向拟录取新生发录取通知书。
三、 招生咨询方式
电话:02885463874 E-mail:[email protected]
请报考18XXX的考生加QQ群:202618XXX
博士统考交流群,群号:956081319,验证信息为:姓名+报考专业。届时将在此群发布重要信息,请报考18XXX的考生务必加群,凡错过消息者责任自负。
四、 受理举报渠道
电子信息18XXX
纪委办公室 吴老师
联系方式:028-85460933 邮箱:[email protected]
五、 其他说明
考生的资格审查结果、材料评议成绩、复试成绩和拟录取结果请登录18XXX
研究生招生信息网“博士招生”专栏()或18XXX
主页查询。
附件:
1.提交博士入学申请材料自查表
2.专家推荐书
3.科研计划书
4.申请考核制科研成果汇总表
5.在职考生单位同意报考证明
18XXX
研究生招生办公室
2025年11月26日